海灣技術交流 | 消防控制室的資料和管理要求有哪些?
海灣技術交流 | 消防控制室的資料和管理要求有哪些?

消防控制室是建筑消防系統的信息中心、控制中心、日常運行管理中心和各自動消防系統運行狀態監視中心,也是建筑發生火災和日?;馂难菥殨r的應急指揮中心。那么消防控制室有哪些基本的技術要求呢?
1、消防控制室內設置的消防設備應包括火災報警控制器、消防聯動控制器、消防控制室圖形顯示裝置、消防電話總機、消防應急廣播控制裝置、消防應急照明和疏散指示系統控制裝置、消防電源監控器等設備,或具有相應功能的組合設備。
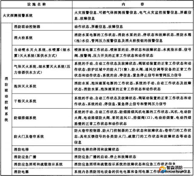
2、消防控制室內設置的消防設備應能監控并顯示建筑消防設施運行狀態信息,并應具有向城市消防遠程監控中心(以下簡稱監控中心)傳輸這些信息的功能。建筑消防設施運行狀態信息見下表1。

表1 建筑消防設施運行狀態信息
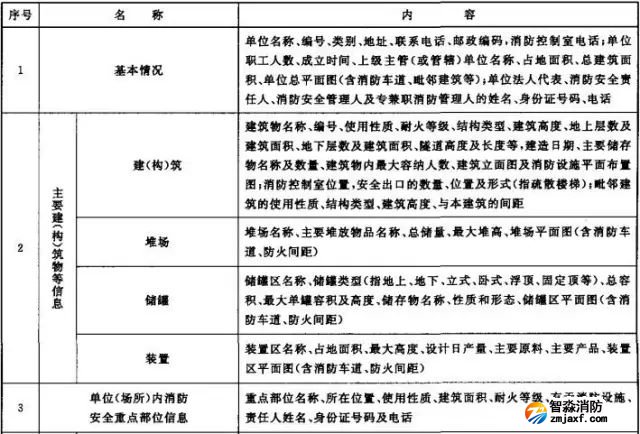
3、消防控制室內應保存規定的資料和下表2中規定的消防安全管理信息,并可具有向監控中心傳輸消防安全管理信息的功能。



表2 消防安全管理信息
4、具有兩個或兩個以上消防控制室時,應確定主消防控制室和分消防控制室。主消防控制室的消防設備應對系統內共用的消防設備進行控制,并顯示其狀態信息;主消防控制室內的消防設備應能顯示各分消防控制室內消防設備的狀態信息,并可對分消防控制室內的消防設備及其控制的消防系統和設備進行控制;各分消防控制室之間的消防設備之間可以互相傳輸、顯示狀態信息,但不應互相控制。
5、消防控制室內設置的消防設備應為符合國家市場準入制度的產品。消防控制室的設計、建設和運行應符合國家現行有關標準的規定。
6、消防設備組成系統時,各設備之間應滿足系統兼容性要求。
1、消防控制室資料
消防控制室內應保存下列紙質和電子檔案資料:
(1)建(構)筑物竣工后的總平面布局圖、建筑消防設施平面布置圖、建筑消防設施系統圖及安全出口布置圖、重點部位位置圖等;
(2)消防安全管理規章制度、應急滅火預案、應急疏散預案等;
(3)消防安全組織結構圖,包括消防安全責任人、管理人、專職、義務消防人員等內容;
(4)消防安全培訓記錄、滅火和應急疏散預案的演練記錄;
(5)值班情況、消防安全檢查情況及巡查情況的記錄;
(6)消防設施一覽表,包括消防設施的類型、數量、狀態等內容;
(7)消防系統控制邏輯關系說明、設備使用說明書、系統操作規程、系統和設備維護保養制度等;
(8)設備運行狀況、接報警記錄、火災處理情況、設備檢修檢測報告等資料,這些資料應能定期保存和歸檔。
2、消防控制室管理及應急程序
消防控制室管理應符合下列要求:
(1)應實行每日24h專人值班制度,每班不應少于2人,值班人員應持有消防控制室操作職業資格證書;
(2)消防設施日常維護管理應符合GB 25201的要求;
(3)應確?;馂淖詣訄缶到y、滅火系統和其他聯動控制設備處于正常工作狀態,不得將應處于自動狀態的設在手動狀態;
(4)應確保高位消防水箱、消防水池、氣壓水罐等消防儲水設施水量充足,確保消防泵出水管閥門、自動噴水滅火系統管道上的閥門常開;確保消防水泵、防排煙風機、防火卷簾等消防用電設備的配電柜啟動開關處于自動位置(通電狀態)。
消防控制室的值班應急程序應符合下列要求:
(1)接到火災警報后,值班人員應立即以最快方式確認;
(2)火災確認后,值班人員應立即確認火災報警聯動控制開關處于自動狀態,同時撥打“119”報警,報警時應說明著火單位地點、起火部位、著火物種類、火勢大小、報警人姓名和聯系電話;
(3)值班人員應立即啟動單位內部應急疏散和滅火預案,并同時報告單位負責人。
以上內容參考自中華人民共和國國家標準消防控制室通用技術要求 GB25506-2010,僅供技術交流,現場設計和施工請根據現場具體情況并以相關國家標準和規定為準。依據以上內容所做的任何決策、作為或不作為,后果由行為人自行負責。
海灣消防安全有限公司主營:GST海灣消防報警設備銷售,消防工程施工改造,氣體滅火、電氣/漏電火災、消防水系統施工安裝,售后維修保養,檢測,調試,海灣消防網站:http://m.fnyjr.cn/;海灣消防服務熱線:4006-598-119
本頁關鍵詞:


蘇公網安備32058102002148號