消防產品現場檢查建筑耐火構件
6.12.1 防火門
6.12.1.1 檢查項目
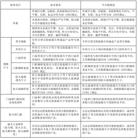
檢查項目、技術要求和不合格情況見表61。
6.12.1.2.1 外觀質量
用目測的方法檢查外觀表面是否完整,有無破損,是否均勻、平整、光滑;割角、拼縫是否嚴實平整;鋼板表面是否有凹痕或機械損傷,是否有假焊、漏焊、燒穿等現象。
6.12.1.2.2 規格尺寸
用游標卡尺測量門扇厚度、門框側壁寬度、玻璃厚度,用卷尺測量外形尺寸、玻璃透光尺寸,與型式檢驗報告相對照。
6.12.1.2.3 門扇和門框結構及填充材料
破拆門扇和門框后,用目測的方法檢查門扇內部結構及門扇內部所填充的材料類型、門框結構及門框內填充材料類型,核對是否與型式檢驗報告中的內容相一致,用游標卡尺測量材料的相應參數。
6.12.1.2.4 防火閉門器、耐火五金附件
6.12.1.2.4.1 檢查防火門上所用防火閉門器、耐火五金附件的檢驗報告是否是法定檢驗機構出具的合格檢驗報告。
6.12.1.2.4.2 檢查規格型號是否與型式檢驗報告中受檢防火門樣品所配套使用的相一致;或對照合格檢驗報告,核對其性能是否低于型式檢驗報告中受檢樣品所配套使用的產品。
6.12.1.2.5 防火玻璃
6.12.1.2.5.1 檢查防火門上所用防火玻璃的耐火性能檢驗報告,是否是法定檢驗機構出具的合格檢驗報告。
6.12.1.2.5.2 檢查防火玻璃的透光尺寸,是否小于等于型式檢驗報告中受檢防火門樣品相同部位的防火玻璃透光尺寸。
6.12.1.2.5.3 測量防火玻璃的厚度,是否與型式檢驗報告中受檢防火門樣品所安裝防火玻璃的厚度相同,其極限偏差是否符合 GB 15763.1中的相應規定。
6.12.1.2.5.4 檢查防火玻璃的耐火性能指標是否大于等于該防火門耐火性能的要求。
6.12.1.2.6 密封條
6.12.1.2.6.1 檢查防火門上所用防火密封條的檢驗報告是否是法定檢驗機構出具的合格檢驗報告。
6.12.1.2.6.2 檢查防火密封條是否平直、無拱起。
6.12.1.2.6.3 檢查防火門所采用防火密封條的耐火性能指標是否大于等于該防火門耐火性能的要求。
6.12.1.2.6.4 檢查防火密封條的型號規格,是否與型式檢驗報告中受檢防火門樣品所配套使用的相一致。
6.12.1.2.7 靈活性
檢查門扇開啟是否靈活、有無卡阻現象。
6.12.1.2.8 可靠性
檢查防火門各部位是否牢固,是否有嚴重變形,能否可靠關閉。
6.12.1.3 檢測器具
游標卡尺、卷尺、破拆工具。
6.12.2 防火卷簾
6.12.2.1 檢查項目
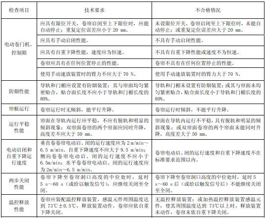
檢查項目、技術要求和不合格情況見表62。
6.12.2.2 檢查方法
6.12.2.2.1 外觀質量
采用目測及手觸摸相結合的方法進行檢驗。
6.12.2.2.2 材料
用游標卡尺測量原材料厚度。檢查無機纖維復合卷簾基布和裝飾布的檢驗報告。
6.12.2.2.3 簾板運行
采用目測的方法進行檢驗。
6.12.2.2.4 無機纖維復合簾面
無機纖維復合簾面拼接縫處的搭接量采用直尺測量,夾板的間距采用直尺或鋼卷尺測量,其他性能采用目測檢驗。
6.12.2.2.5 導軌
簾板嵌入導軌深度采用直尺測量,測量點為每根導軌距距其底部200mm處,取較小值。其他性能采用目測檢驗。
6.12.2.2.6 電動卷門機、控制箱
用直尺、管形測力計及目測進行測量。
導軌內和門楣的防煙裝置用塞尺測量。當卷簾關閉后,用0.1 mm的塞尺測量簾板或簾面表面與防煙裝置之間的縫隙,若塞尺不能穿透防煙裝置,表明簾板或簾面表面與防煙裝置緊密貼合。
6.12.2.2.8 運行平穩性能
采用目測的方法進行檢驗。雙簾面卷簾的兩個簾面的高度差采用鋼卷尺進行檢驗。
6.12.2.2.9 電動啟閉和自重下降運行速度
采用鋼卷尺、秒表進行檢驗。
6.12.2.2.10 兩步關閉性能
采用目測的方法進行檢驗。延時時間采用秒表進行檢驗。
6.12.2.2.11 溫控釋放性能
卷簾開啟至上限,切斷電源,加熱溫控釋放裝置感溫元件使其周圍溫度達到73 ℃以上,觀察釋放裝置是否動作。
6.12.2.3 檢測器具
秒表、游標卡尺、塞尺、直尺或鋼卷尺、管形測力計;
測溫計:精度為 0.1℃。
6.12.3 防火閥和排煙防火閥
6.12.3.1 檢查項目
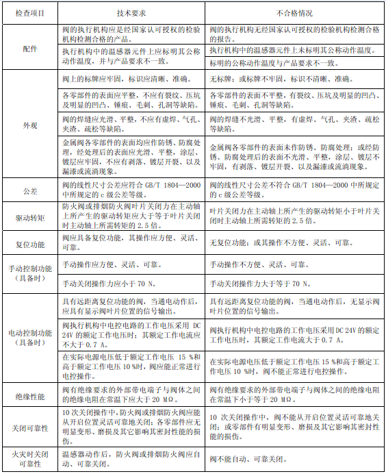
檢查項目、技術要求和不合格情況見表63。
6.12.3.2 檢查方法
6.12.3.2.1 配件
檢查閥所用執行機構的檢驗報告是否是法定檢驗機構出具的合格檢驗報告。目測執行機構溫感器上是否標明其公稱動作溫度。
6.12.3.2.2 外觀
用目測的方法檢查外觀,檢查閥上有無標牌,固定是否牢固,標識是否清晰、準確;各零部件的表面是否平整,是否有裂紋、壓坑及明顯的凹凸、錘痕、毛刺、孔洞等缺陷;閥的焊縫是否光滑、平整,是否有虛焊、氣孔、夾渣、疏松等缺陷;金屬閥各零部件的表面是否作防銹、防腐處理,經處理后的表面是否光滑、平整,涂層、鍍層是否牢固,是否有剝落、鍍層開裂、以及漏漆或流淌現象。
6.12.3.2.3 公差
用鋼卷尺測量閥的線性尺寸(公稱尺寸),檢驗其公差值是否符合標準規定要求。
6.12.3.2.4 驅動轉矩
將閥固定,卸去產生關閉力的重錘、彈簧、電機或氣動件等,用測力計牽動葉片的主葉片軸,使其從全開狀態到全關狀態,讀取葉片關閉時主葉片軸上所需的最大拉力,用鋼卷尺或游標卡尺測量力臂,計算最大轉矩。再測量出重錘、彈簧、電機或氣動件等實際施加在閥主葉片軸上驅動轉矩。最后計算出閥主葉片軸的驅動轉矩與所需轉矩之比值。
6.12.3.2.5 復位功能
根據閥的復位方式輸入電控信號或手動操作閥的復位機構,目測閥的復位情況。
6.12.3.2.6 手動控制
對于具有手動控制功能的閥,使閥處于全開狀態,用測力計與手動操作的手柄、拉繩或按鈕相連,拉動測力計使閥關閉,讀取葉片關閉時的最大拉力。整個測量過程,目測閥手動操作是否方便、靈活、可靠。
6.12.3.2.7 電動控制
對于具有電動控制功能的閥,使閥處于開啟狀態,接通執行機構中的電路,使閥關閉,用萬用表測量葉片所處位置的輸出信號(可能是開關信號或電壓信號)。
使閥處于開啟狀態,輸入額定工作電壓,用萬用表測量額定工作電流。
調節電源電壓到額定工作電壓的110%,接通電路,目測閥是否能立即靈活可靠關閉;調節電源電壓到額定工作電壓的85%,接通電路,目測閥是否能立即靈活可靠關閉。
將兆歐表連接到閥的外部帶電端子和機殼之間,搖動兆歐表,讀取電阻值。
6.12.3.2.9 關閉可靠性
操縱閥的執行機構,使閥葉片關閉。如此反復操作共10次。對于具有幾種不同啟閉方式的防火閥或排煙防火閥,每種啟閉方式均應進行10次操作。
整個測量過程中,目測閥能否從開啟位置靈活可靠地關閉,并目測閥零部件是否有明顯變形、磨損及其它影響其密封性能的損傷。
6.12.3.2.10 火災時關閉可靠性
使閥處于開啟位置,利用酒精燈或其它火源燒灼閥的溫度熔斷器,目測熔斷器能否熔斷,閥能否靈活可靠的關閉。
6.12.3.3 檢測器具
電源(DC 24V或AC 220V)、鋼卷尺、拉力計、萬用表、兆歐表、酒精燈或其它火源。
6.12.4 排煙閥
6.12.4.1 檢查項目
檢查項目、技術要求和不合格情況見表64。
6.12.4.2 檢查方法
6.12.4.2.1 配件
檢查閥所用執行機構的檢驗報告是否是法定檢驗機構出具的合格檢驗報告。
6.12.4.2.2 外觀
用目測的方法檢查外觀,檢查閥上有無標牌,固定是否牢固,標識是否清晰、準確;各零部件的表面是否平整,是否有裂紋、壓坑及明顯的凹凸、錘痕、毛刺、孔洞等缺陷;閥的焊縫是否光滑、平整,是否有虛焊、氣孔、夾渣、疏松等缺陷;金屬閥各零部件的表面是否作防銹、防腐處理,經處理后的表面是否光滑、平整,涂層、鍍層是否牢固,是否有剝落、鍍層開裂、以及漏漆或流淌現象。
6.12.4.2.3 公差
用鋼卷尺測量閥的線性尺寸(公稱尺寸),檢驗其公差值是否符合標準規定要求。
6.12.4.2.4 復位功能
根據閥的復位方式輸入電控信號或手動操作閥的復位機構,目測閥的復位情況。
6.12.4.2.5 手動控制
使閥處于關閉狀態,用測力計與手動操作的手柄、拉繩或按鈕相連,拉動測力計使閥開啟,讀取葉片開啟時的最大拉力。整個測量過程中,目測閥手動操作是否方便、靈活、可靠。
6.12.4.2.6 電動控制
使閥處于關閉狀態,接通執行機構中的電路,使閥開啟,用萬用表測量葉片所處位置的輸出信號(可是開關信號或電壓信號)。
使閥處于關閉狀態,輸入額定工作電壓,用萬用表測量額定工作電流。
調節電源電壓到額定工作電壓的110%,接通電路,目測閥是否能立即靈活、可靠開啟;調節電源電壓到額定工作電壓的85%,接通電路,目測閥是否能立即靈活、可靠開啟。
將兆歐表連接到閥的外部帶電端子和機殼之間,搖動兆歐表,讀取電阻值。
6.12.4.2.8 開啟可靠性
使閥處于關閉狀態,電動和手動開啟閥各10次。整個測量過程中,目測閥能否從關閉位置靈活可靠地開啟,并目測閥零部件是否有明顯變形、磨損及其它影響其密封性能的損傷。
6.12.4.3 檢測器具
電源(DC 24 V或AC 220 V)、鋼卷尺、拉力計、萬用表、兆歐表。
6.12.5 防火玻璃
6.12.5.1 檢查項目
檢查項目、技術要求和不合格情況見表65。
6.12.5.2 檢查方法
6.12.5.2.1 尺寸及厚度的測量
尺寸用最小刻度為1mm的鋼直尺或鋼卷尺測量。厚度用千分尺或與此同等精度的器具測量玻璃四邊中點,測量結果以四點平均值表示,數值精確到0.1mm。
6.12.5.2.2 外觀質量
在良好的自然光及散射光照條件下,在距玻璃的正面600mm處進行目視檢查。缺陷的尺寸以能清楚觀察到的最大邊緣為限。采用分度值為1mm的金屬直尺和或最小分度值為0.01mm的讀數顯微鏡測量缺陷的尺寸。
6.12.5.2.3 彎曲度
將玻璃垂直立放,水平放置直尺貼緊試樣表面進行測量,弓形時以弧的高度與弦的長度之比的百分率表示;波形時,用波谷到波峰的高與波峰到波峰(或波谷到波谷)的距離之比的百分率表示。
6.12.5.3 檢測器具
游標卡尺、鋼卷尺、千分尺、鋼直尺。
海灣消防安全有限公司主營:GST海灣消防報警設備銷售,消防工程施工改造,氣體滅火、電氣/漏電火災、消防水系統施工安裝,售后維修保養,檢測,調試,海灣消防網站:http://m.fnyjr.cn/;海灣消防服務熱線:4006-598-119
6.12.1.1 檢查項目
檢查項目、技術要求和不合格情況見表61。
表61


6.12.1.2 檢查方法 

6.12.1.2.1 外觀質量
用目測的方法檢查外觀表面是否完整,有無破損,是否均勻、平整、光滑;割角、拼縫是否嚴實平整;鋼板表面是否有凹痕或機械損傷,是否有假焊、漏焊、燒穿等現象。
6.12.1.2.2 規格尺寸
用游標卡尺測量門扇厚度、門框側壁寬度、玻璃厚度,用卷尺測量外形尺寸、玻璃透光尺寸,與型式檢驗報告相對照。
6.12.1.2.3 門扇和門框結構及填充材料
破拆門扇和門框后,用目測的方法檢查門扇內部結構及門扇內部所填充的材料類型、門框結構及門框內填充材料類型,核對是否與型式檢驗報告中的內容相一致,用游標卡尺測量材料的相應參數。
6.12.1.2.4 防火閉門器、耐火五金附件
6.12.1.2.4.1 檢查防火門上所用防火閉門器、耐火五金附件的檢驗報告是否是法定檢驗機構出具的合格檢驗報告。
6.12.1.2.4.2 檢查規格型號是否與型式檢驗報告中受檢防火門樣品所配套使用的相一致;或對照合格檢驗報告,核對其性能是否低于型式檢驗報告中受檢樣品所配套使用的產品。
6.12.1.2.5 防火玻璃
6.12.1.2.5.1 檢查防火門上所用防火玻璃的耐火性能檢驗報告,是否是法定檢驗機構出具的合格檢驗報告。
6.12.1.2.5.2 檢查防火玻璃的透光尺寸,是否小于等于型式檢驗報告中受檢防火門樣品相同部位的防火玻璃透光尺寸。
6.12.1.2.5.3 測量防火玻璃的厚度,是否與型式檢驗報告中受檢防火門樣品所安裝防火玻璃的厚度相同,其極限偏差是否符合 GB 15763.1中的相應規定。
6.12.1.2.5.4 檢查防火玻璃的耐火性能指標是否大于等于該防火門耐火性能的要求。
6.12.1.2.6 密封條
6.12.1.2.6.1 檢查防火門上所用防火密封條的檢驗報告是否是法定檢驗機構出具的合格檢驗報告。
6.12.1.2.6.2 檢查防火密封條是否平直、無拱起。
6.12.1.2.6.3 檢查防火門所采用防火密封條的耐火性能指標是否大于等于該防火門耐火性能的要求。
6.12.1.2.6.4 檢查防火密封條的型號規格,是否與型式檢驗報告中受檢防火門樣品所配套使用的相一致。
6.12.1.2.7 靈活性
檢查門扇開啟是否靈活、有無卡阻現象。
6.12.1.2.8 可靠性
檢查防火門各部位是否牢固,是否有嚴重變形,能否可靠關閉。
6.12.1.3 檢測器具
游標卡尺、卷尺、破拆工具。
6.12.2 防火卷簾
6.12.2.1 檢查項目
檢查項目、技術要求和不合格情況見表62。
6.12.2.2 檢查方法
6.12.2.2.1 外觀質量
采用目測及手觸摸相結合的方法進行檢驗。
6.12.2.2.2 材料
用游標卡尺測量原材料厚度。檢查無機纖維復合卷簾基布和裝飾布的檢驗報告。
6.12.2.2.3 簾板運行
采用目測的方法進行檢驗。
6.12.2.2.4 無機纖維復合簾面
無機纖維復合簾面拼接縫處的搭接量采用直尺測量,夾板的間距采用直尺或鋼卷尺測量,其他性能采用目測檢驗。
6.12.2.2.5 導軌
簾板嵌入導軌深度采用直尺測量,測量點為每根導軌距距其底部200mm處,取較小值。其他性能采用目測檢驗。
6.12.2.2.6 電動卷門機、控制箱
用直尺、管形測力計及目測進行測量。
表62


6.12.2.2.7 防煙性能 

導軌內和門楣的防煙裝置用塞尺測量。當卷簾關閉后,用0.1 mm的塞尺測量簾板或簾面表面與防煙裝置之間的縫隙,若塞尺不能穿透防煙裝置,表明簾板或簾面表面與防煙裝置緊密貼合。
6.12.2.2.8 運行平穩性能
采用目測的方法進行檢驗。雙簾面卷簾的兩個簾面的高度差采用鋼卷尺進行檢驗。
6.12.2.2.9 電動啟閉和自重下降運行速度
采用鋼卷尺、秒表進行檢驗。
6.12.2.2.10 兩步關閉性能
采用目測的方法進行檢驗。延時時間采用秒表進行檢驗。
6.12.2.2.11 溫控釋放性能
卷簾開啟至上限,切斷電源,加熱溫控釋放裝置感溫元件使其周圍溫度達到73 ℃以上,觀察釋放裝置是否動作。
6.12.2.3 檢測器具
秒表、游標卡尺、塞尺、直尺或鋼卷尺、管形測力計;
測溫計:精度為 0.1℃。
6.12.3 防火閥和排煙防火閥
6.12.3.1 檢查項目
檢查項目、技術要求和不合格情況見表63。
6.12.3.2 檢查方法
6.12.3.2.1 配件
檢查閥所用執行機構的檢驗報告是否是法定檢驗機構出具的合格檢驗報告。目測執行機構溫感器上是否標明其公稱動作溫度。
6.12.3.2.2 外觀
用目測的方法檢查外觀,檢查閥上有無標牌,固定是否牢固,標識是否清晰、準確;各零部件的表面是否平整,是否有裂紋、壓坑及明顯的凹凸、錘痕、毛刺、孔洞等缺陷;閥的焊縫是否光滑、平整,是否有虛焊、氣孔、夾渣、疏松等缺陷;金屬閥各零部件的表面是否作防銹、防腐處理,經處理后的表面是否光滑、平整,涂層、鍍層是否牢固,是否有剝落、鍍層開裂、以及漏漆或流淌現象。
6.12.3.2.3 公差
用鋼卷尺測量閥的線性尺寸(公稱尺寸),檢驗其公差值是否符合標準規定要求。
6.12.3.2.4 驅動轉矩
將閥固定,卸去產生關閉力的重錘、彈簧、電機或氣動件等,用測力計牽動葉片的主葉片軸,使其從全開狀態到全關狀態,讀取葉片關閉時主葉片軸上所需的最大拉力,用鋼卷尺或游標卡尺測量力臂,計算最大轉矩。再測量出重錘、彈簧、電機或氣動件等實際施加在閥主葉片軸上驅動轉矩。最后計算出閥主葉片軸的驅動轉矩與所需轉矩之比值。
6.12.3.2.5 復位功能
根據閥的復位方式輸入電控信號或手動操作閥的復位機構,目測閥的復位情況。
6.12.3.2.6 手動控制
對于具有手動控制功能的閥,使閥處于全開狀態,用測力計與手動操作的手柄、拉繩或按鈕相連,拉動測力計使閥關閉,讀取葉片關閉時的最大拉力。整個測量過程,目測閥手動操作是否方便、靈活、可靠。
6.12.3.2.7 電動控制
對于具有電動控制功能的閥,使閥處于開啟狀態,接通執行機構中的電路,使閥關閉,用萬用表測量葉片所處位置的輸出信號(可能是開關信號或電壓信號)。
使閥處于開啟狀態,輸入額定工作電壓,用萬用表測量額定工作電流。
調節電源電壓到額定工作電壓的110%,接通電路,目測閥是否能立即靈活可靠關閉;調節電源電壓到額定工作電壓的85%,接通電路,目測閥是否能立即靈活可靠關閉。
表63

6.12.3.2.8 絕緣性能
將兆歐表連接到閥的外部帶電端子和機殼之間,搖動兆歐表,讀取電阻值。
6.12.3.2.9 關閉可靠性
操縱閥的執行機構,使閥葉片關閉。如此反復操作共10次。對于具有幾種不同啟閉方式的防火閥或排煙防火閥,每種啟閉方式均應進行10次操作。
整個測量過程中,目測閥能否從開啟位置靈活可靠地關閉,并目測閥零部件是否有明顯變形、磨損及其它影響其密封性能的損傷。
6.12.3.2.10 火災時關閉可靠性
使閥處于開啟位置,利用酒精燈或其它火源燒灼閥的溫度熔斷器,目測熔斷器能否熔斷,閥能否靈活可靠的關閉。
6.12.3.3 檢測器具
電源(DC 24V或AC 220V)、鋼卷尺、拉力計、萬用表、兆歐表、酒精燈或其它火源。
6.12.4 排煙閥
6.12.4.1 檢查項目
檢查項目、技術要求和不合格情況見表64。
6.12.4.2 檢查方法
6.12.4.2.1 配件
檢查閥所用執行機構的檢驗報告是否是法定檢驗機構出具的合格檢驗報告。
6.12.4.2.2 外觀
用目測的方法檢查外觀,檢查閥上有無標牌,固定是否牢固,標識是否清晰、準確;各零部件的表面是否平整,是否有裂紋、壓坑及明顯的凹凸、錘痕、毛刺、孔洞等缺陷;閥的焊縫是否光滑、平整,是否有虛焊、氣孔、夾渣、疏松等缺陷;金屬閥各零部件的表面是否作防銹、防腐處理,經處理后的表面是否光滑、平整,涂層、鍍層是否牢固,是否有剝落、鍍層開裂、以及漏漆或流淌現象。
6.12.4.2.3 公差
用鋼卷尺測量閥的線性尺寸(公稱尺寸),檢驗其公差值是否符合標準規定要求。
6.12.4.2.4 復位功能
根據閥的復位方式輸入電控信號或手動操作閥的復位機構,目測閥的復位情況。
6.12.4.2.5 手動控制
使閥處于關閉狀態,用測力計與手動操作的手柄、拉繩或按鈕相連,拉動測力計使閥開啟,讀取葉片開啟時的最大拉力。整個測量過程中,目測閥手動操作是否方便、靈活、可靠。
6.12.4.2.6 電動控制
使閥處于關閉狀態,接通執行機構中的電路,使閥開啟,用萬用表測量葉片所處位置的輸出信號(可是開關信號或電壓信號)。
使閥處于關閉狀態,輸入額定工作電壓,用萬用表測量額定工作電流。
調節電源電壓到額定工作電壓的110%,接通電路,目測閥是否能立即靈活、可靠開啟;調節電源電壓到額定工作電壓的85%,接通電路,目測閥是否能立即靈活、可靠開啟。
表64

6.12.4.2.7 絕緣性能 
將兆歐表連接到閥的外部帶電端子和機殼之間,搖動兆歐表,讀取電阻值。
6.12.4.2.8 開啟可靠性
使閥處于關閉狀態,電動和手動開啟閥各10次。整個測量過程中,目測閥能否從關閉位置靈活可靠地開啟,并目測閥零部件是否有明顯變形、磨損及其它影響其密封性能的損傷。
6.12.4.3 檢測器具
電源(DC 24 V或AC 220 V)、鋼卷尺、拉力計、萬用表、兆歐表。
6.12.5 防火玻璃
6.12.5.1 檢查項目
檢查項目、技術要求和不合格情況見表65。
6.12.5.2 檢查方法
6.12.5.2.1 尺寸及厚度的測量
尺寸用最小刻度為1mm的鋼直尺或鋼卷尺測量。厚度用千分尺或與此同等精度的器具測量玻璃四邊中點,測量結果以四點平均值表示,數值精確到0.1mm。
6.12.5.2.2 外觀質量
在良好的自然光及散射光照條件下,在距玻璃的正面600mm處進行目視檢查。缺陷的尺寸以能清楚觀察到的最大邊緣為限。采用分度值為1mm的金屬直尺和或最小分度值為0.01mm的讀數顯微鏡測量缺陷的尺寸。
6.12.5.2.3 彎曲度
將玻璃垂直立放,水平放置直尺貼緊試樣表面進行測量,弓形時以弧的高度與弦的長度之比的百分率表示;波形時,用波谷到波峰的高與波峰到波峰(或波谷到波谷)的距離之比的百分率表示。
6.12.5.3 檢測器具
游標卡尺、鋼卷尺、千分尺、鋼直尺。
表65


智淼君安(江蘇)消防工程技術有限公司http://m.fnyjr.cn/


海灣消防安全有限公司主營:GST海灣消防報警設備銷售,消防工程施工改造,氣體滅火、電氣/漏電火災、消防水系統施工安裝,售后維修保養,檢測,調試,海灣消防網站:http://m.fnyjr.cn/;海灣消防服務熱線:4006-598-119
本頁關鍵詞:
上一篇:消防器材現場檢查消防水帶 下一篇:消防產品現場檢查避難逃生產品
技術資料更多 >>


蘇公網安備32058102002148號