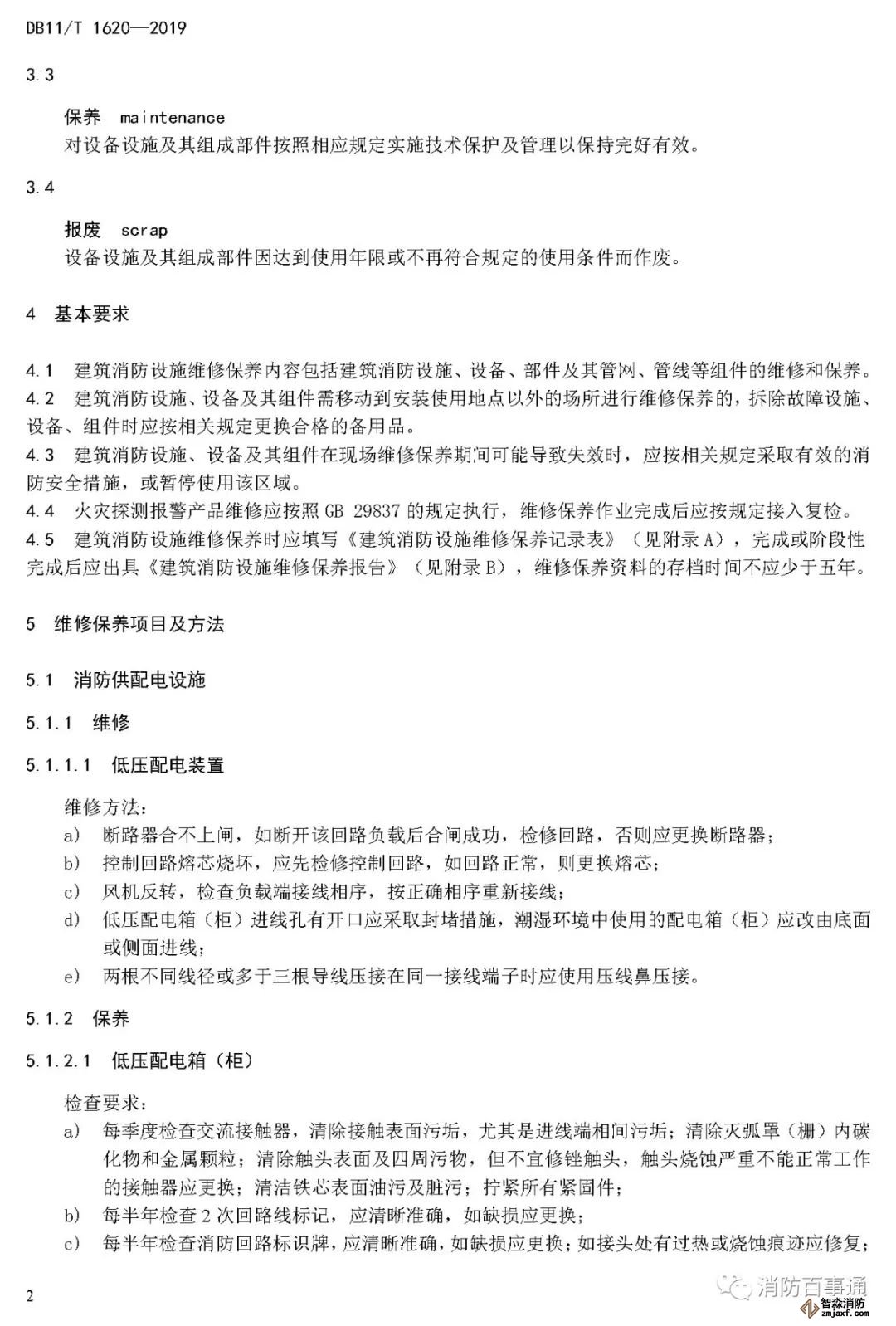
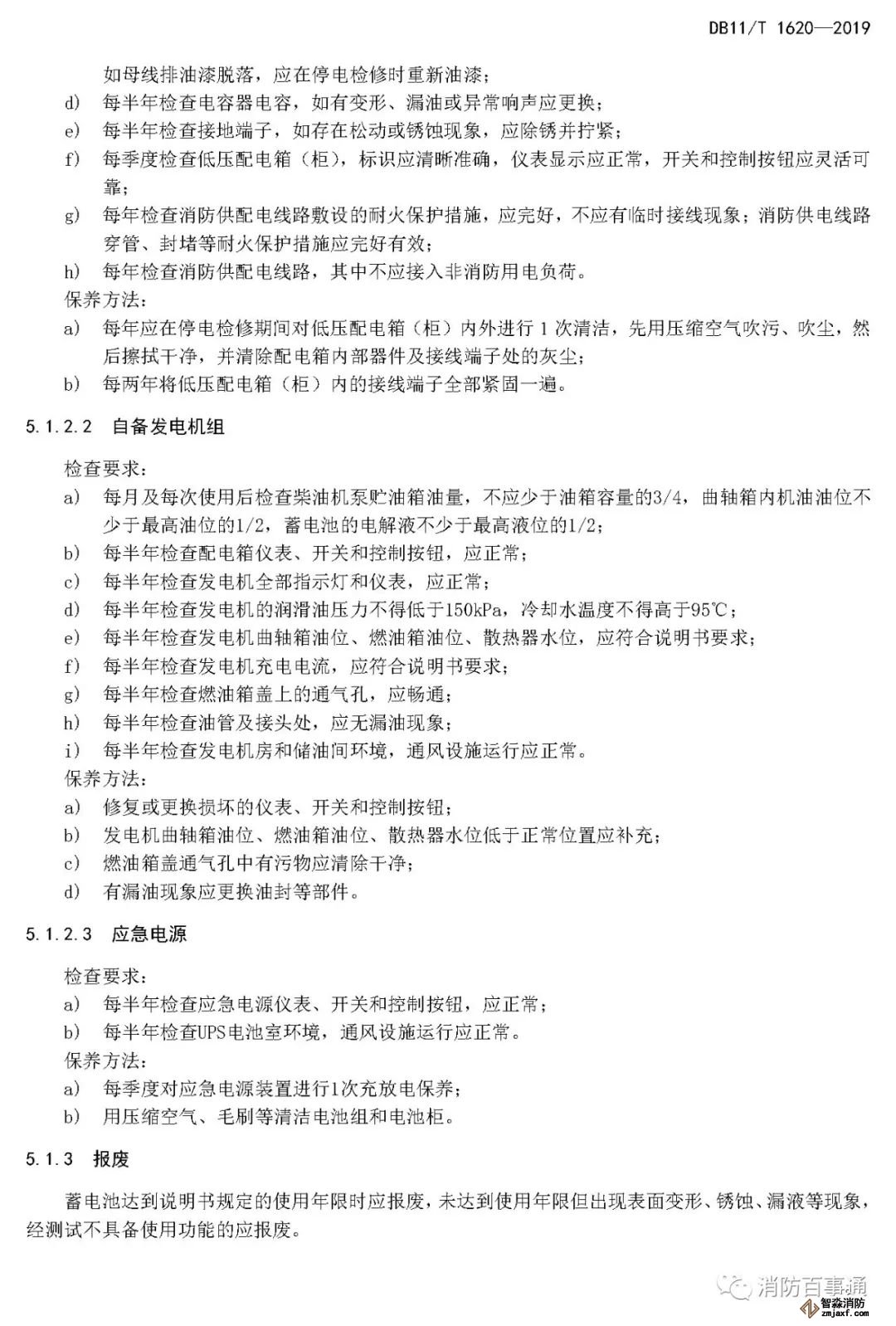
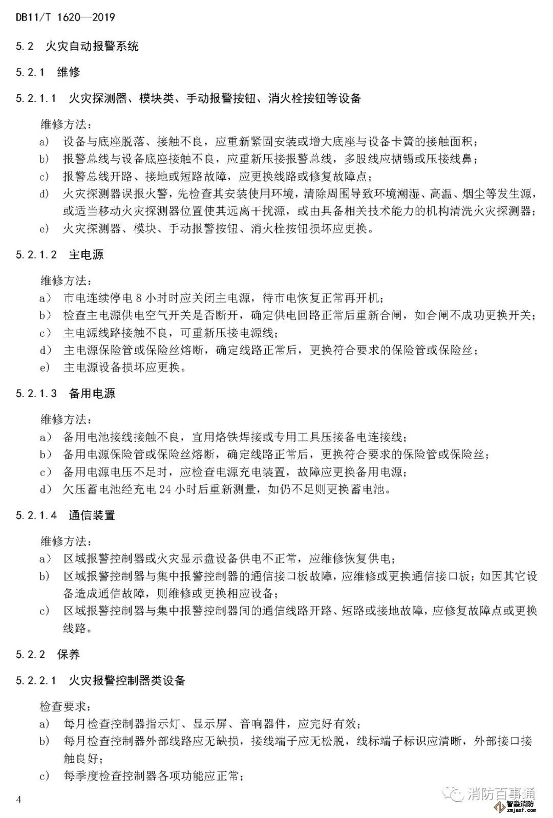
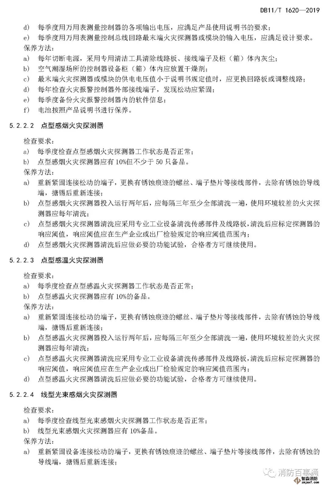
《建筑消防設施維修保養規程》消防設備報廢年限規定
北京市2019年7月1日實施的DB11/T1620—2019《建筑消防設施維修保養規程》,很清楚的規定了一些消防設備/器材的具體報廢年限。





















































海灣消防安全有限公司主營:GST海灣消防報警設備銷售,消防工程施工改造,氣體滅火、電氣/漏電火災、消防水系統施工安裝,售后維修保養,檢測,調試,海灣消防網站:http://m.fnyjr.cn/;海灣消防服務熱線:4006-598-119
本頁關鍵詞:


蘇公網安備32058102002148號