《關于深化消防執法改革的意見(征求意見稿)》的兩頁紙引起行業極大關注!
最近,在消防界流傳兩張紙,引起了廣大消防技術服務機構、消防技術服務從業人員的高度關注?
普遍認為,征求意見稿提出的舉措是一次需要極大勇氣的刀心向內的改革。這不是枝枝節節的修修剪剪,它破除了、超脫了部門利益,是部門管理、執法思維的重大變革。
究竟是什么樣的內容,引起大家如此強烈的討論。
先看看內容哈(兩頁紙)

圖一

圖二
01
機構改革為什么?
這是落實國務院提出的簡政放權、便民利企的改革要求,推動消防部門職能轉變,營造良好的干事創業環境,進一步激發企業活力,服務企業發展壯大。這是順應改革潮流,也是“建設職能科學、結構優化、廉潔高效、人民滿意的服務型政府”的具體舉措。政府所有的機構改革動因,蓋因此。
02
這么多年,消防管理存在的問題是什么?
改革,在一定程度上是以問題為導向,是為解決社會發展、社會管理遇到的實際問題。從起草說明中我們可以看到,調研起草組既赴江蘇、廣東、福建、山東等地調研(摸清地方反映的問題),又組織中央有關單位進行座談(摸清其他有關部位的意見和建議),之后形成的征求意見稿。
關于現階段的消防管理總體評價是:消防管理滯后于社會發展。也就是說原先行之有效的消防管理手段、思路、方式、特點等已經不適應今天社會的發展的要求。過去適應,但今天已經不適應了。不適應的,就必須改。各部門沒有自己的特殊利益。
滯后于社發展的具體體現是:一些地方審批難(公安機關消防機構審批時限長,審批不易通過?)、執法隨意(消防執法檢查的問題)、消防行業壟斷和權力尋租的問題(因為前一條“執法隨意”說明處罰可操作空間比較大;不公開透明,易產生權力尋租和腐敗)
03
取消一般建設工程消防驗收和備案。
消防驗收和備案的主要包括:
(1)國家和省級重大建設項目;
(2)建筑高度24米以上的醫療建筑;
(3)其它建筑高度100米以上的高層建筑;
(4)單體建筑面積5萬平方米以上的公共建筑;
(5)單體建筑面積2500平方米以上的室內兒童活動場所、老年人照料設施;
(6)生產和儲存甲、乙類易燃易爆危險物品的多層廠房、倉庫等涉及重大公共安全的建設工程實施消防驗收。
注意、注意,沒有提乙類高層廠房,甲類沒有高層廠房,但乙類有,這里沒提,看了半天,我也沒弄明白?
老醫兒建筑是重點。
不再對其他建設工程實施消防驗收和備案。這實際上是一個清單管理,在清單范圍內的工程需要進行消防驗收和備案,其他的則不必。
加強對建設工程投入使用后的抽查,抽查是針對所有的建設工程。
04
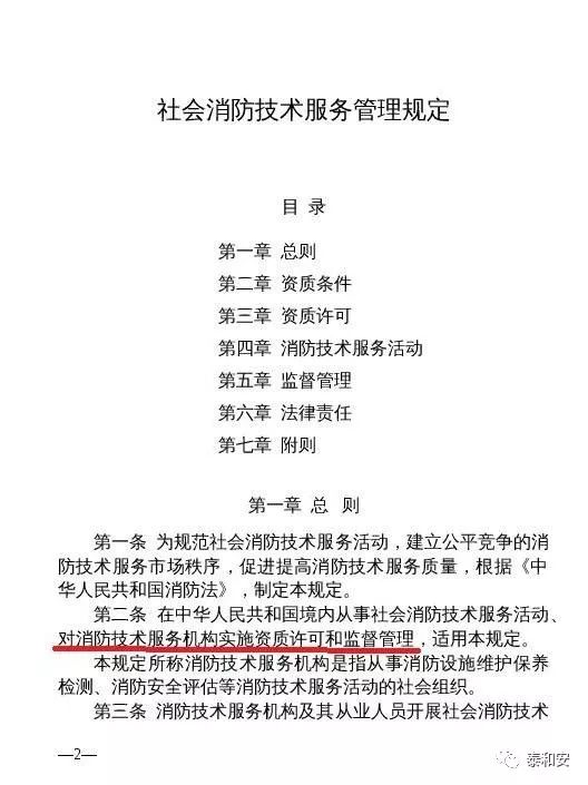
取消消防技術服務機構資質許可。
“ 取消消防設施維護保養檢測、消防安全評估機構資質許可制度,企業辦理營業執照后即可開展經營活動。”這是征求意見稿非常重要的一條。
根據公安部《社會消防技術服務管理規定》(公安部令第129號),消防技術服務機構只有先取得資質,方可開展業務。這個征求意見稿提出“企業辦理營業執照后即可開展經營活動”。這是應急管理部自我革權,要知道資質許可是個有“利益”事情。現在,應急管理部主動適應時代發展要求,自己提出,取消消防技術服務機構資質許可。
為此,應該點個贊。
原來的規定如下:

圖三

圖四
05
消防技術服務結論不再作為消防審批的前置條件。
現行《消防法》規定,消防設計未經依法審核或審核不合格,負責審批該工程施工許可的部門不得給予施工許可,建設單位、施工單位不得施工。
該征求意見稿提出“消防技術服務結論不再作為消防審批的前置條件”。消防審批不是已經劃轉到住建部門了嗎,怎么應急管理部提關于“消防審批”的事情。原來,參加部位座談會的有“中央改革辦......住房城鄉建設部......”。推測:可能在這個會上,征求了住房城鄉建設部關于工程建設的消防審批意見,住建部本著改革的要求,研究同意這個提法(做法)——“消防技術服務結論不再作為消防審批的前置條件”。
另外要注意的是參會的還有中央改革辦。
06
取消資質許可后,會亂嗎?
過去的管理,經常面臨著“一管就死、一放就亂”的現象。那么,取消資質許可后,如何管理,既能給企業活力,又能確保不亂。征求意見稿的“消防部門制定消防技術服務機構從業條件和服務標準,加強對相關從業行為的監督抽查”這句話給出了答案。這不就是事中監管嗎?不就是寬進嚴管嗎?應該不會亂,但真的需要下功夫做好“管”和“服”。
07
取消資質許可不等于沒有資格條件。
有的人認為,取消機構的資質許可,誰都可以干消防,在今天這個情況下,那很可能造成更多的安全隱患。不是什么樣的機構都可以干消防檢測或維護保養的,這是一個專業的事情,還是需要一定的條件的。征求意見稿提出"......依法懲處不具備從業條件、弄虛作假的違法違規行為,對嚴重違法違規的消防技術服務機構和人員實行行業退出、永久禁入......"
破讀一下這句話。
“依法懲處不具備從業條件......”,說明從業(干消防)是需要一定的條件,否則就不存在“懲處”這個事。這個條件可能是什么?可能是從業人員、設備、儀器、制度等方面的要求。
“依法”是什么意思,可能是依《消防法》等全國人大及其常委會制定的法律。前面說的“消防部門制定消防技術服務機構從業條件和服務標準”這屬于什么?這不是法律,這屬于部門規章,是令。
這些都是消防管理的法律法規。
雖然取消資質許可,但消防機構從業的話仍然需要具備一定的條件。因此,該準備一級注冊消防工程師考試的,還是繼續努力學習。
至于一級注冊消防工程師的前景啊、價值啊、含金量啊這些,有賴于進一步的信息披露再原創分析。
08
評論中的一絲擔心

圖五

圖六
海灣消防安全有限公司主營:GST海灣消防報警設備銷售,消防工程施工改造,氣體滅火、電氣/漏電火災、消防水系統施工安裝,售后維修保養,檢測,調試,海灣消防網站:http://m.fnyjr.cn/;海灣消防服務熱線:4006-598-119
本頁關鍵詞:
上一篇:消防常見疑問解答,看你知不知道! 下一篇:2019海灣新產品推廣會首站在石家莊啟幕


蘇公網安備32058102002148號